Устройство и принцип работы м микропроцессора КР580ИК
Вступление.
*
Узлы процессора КР580ИК. *
Заключение. *
Микропроцессор КР508ИК является восьмиразрядным. Особенностью данного процессора является то, что в нем совмещены операционное и управляющее устройства.
В данной модели микропроцессора имеется семь восьмиразрядных регистров данных.
1) Аккумулятор – это регистр А. Он предназначен для обмена информацией с внешними устройствами. А когда выполняются арифметические, логические действия или операции сдвига, то он служит источником операнда: в него помещается результат выполненной операции. 2) B, C, D, E, H, L регистры образуют блок регистров общего назначения. Блок регистров общего назначения используется в качестве 8-разрядных регистров. Если же возникает необходимость хранить 16-разрядные двоичные числа, то для этого регистры блокарегистров общего назначения объединяются в пары BC, DE, HL. SP является указателем стека и служит для адресации стека (вид памяти). PC же является счетчиком команд и служит для хранения адреса команды.
Микропроцессор КР580ИК имеет 8-разрядное арифметико – логическое – устройство, в котором предусмотрена возможность выполнения четырех арифметических операций, четырех видов логических, а также четырех видов циклического сдвига. Предусмотрена возможность выполнения арифметических операций над десятичными числами. При их выполнении одним из операндов служит содержимое аккумулятора и результат операции помещается в аккумулятор. Циклический сдвиг выполняется только над содержимым аккумулятора.
Буферы данных и буферы адреса обеспечивают связь центрального процессора с внешними шинами данных и адреса. Использование буферов с тремя состояниями позволяет процессору отключаться от внешних шин, предоставляя их в распоряжение внешних устройств, а также позволяет использовать одну и туже шину как для приема данных так и для передачи.
Блок управления имеет в своем составе регистр команд, в который поступает первый байт команды из управляющего устройства, формирующего управляющие сигналы, под действием которых выполняются микрооперации в отдельных узлах.
Этот 5-разрядный регистр признаков служит для хранения определенных признаков, выявляемых в числе, которое представляет собой результат выполнения некоторых операций. Данный регистр имеет 5 триггеров: - триггер Тс - триггер переноса - триггер Тz - триггер нуля - триггер Тs - триггер знака - триггер Тp - триггер переноса - триггер Тv - триггер дополнительного переноса
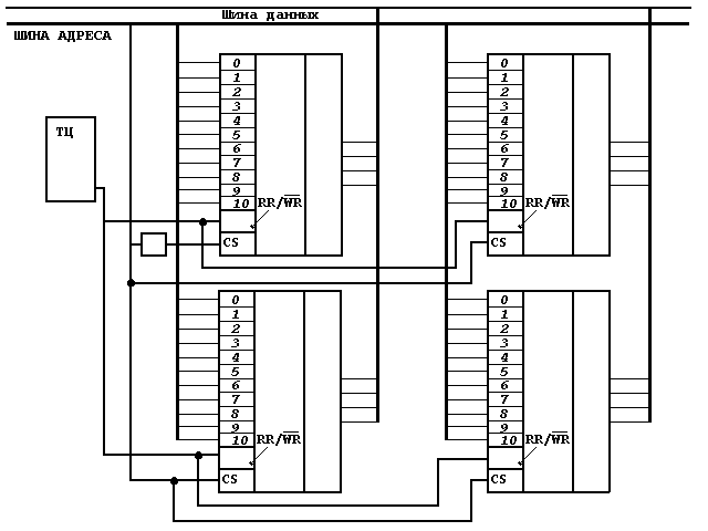
Структурная схема БИС КР580ИК.
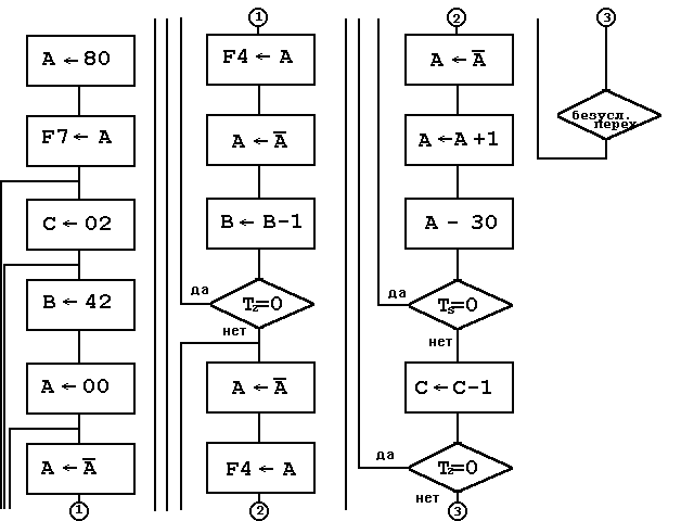
В заключении представим алгоритм работы микропроцессора КР580ИК:
Поделитесь этой записью или добавьте в закладки |
Полезные публикации |
Главная